# JS引擎
之前有篇文章理解React中Fiber架构(一) (opens new window)中有讲到浏览器进程如何渲染网页和执行js代码的,我们在复习一遍
一个完整的web网页在浏览器显示和交互的进程(chrome为主),需要设计到县城主要以下几个部分
- GUI渲染线程,负责渲染浏览器界面HTML元素,当界面需要重绘(Repaint)或由于某种操作引发回流(reflow)时,该线程就会执行
- Javascript引擎线程,JS内核,负责处理Javascript脚本程序。一直等待着任务队列中人物的到来,然后解析Javascript脚本运行代码
- 定时触发线程,定时器setInterval与setTimeout所在线程,为什么要单独弄个线程处理定时器?是因为Javascript引擎是单线程的,如果处于阻塞县城状态就会影响计时的准确
- 事件触发线程,用来控制事件轮训,JS引擎自己忙不过来,需要浏览器另开县城协助
- 异步http请求线程,在XMLHttpRequest或fetch在连接后是通过浏览器开一个线程请求,将检测到状态变更时,如果设置有回调函数,异步线程就产生状态变更时间放到Javascript引擎的处理队列中等待处理。这里需要注意XMLHttpRequest和fetch的区别,fetch是w3c标准化后一个专门提供给开发调用发起http的API接口,XMLHttpRequest是一个非标准化的Http请求对象,主要是可以发起http请求获取XML数据
针对JS引擎,官方定义是:
Javascript引擎是一个专门处理Javascript脚本的虚拟机,一般会附带在网页浏览器之中--JS引擎 维基百科 (opens new window)
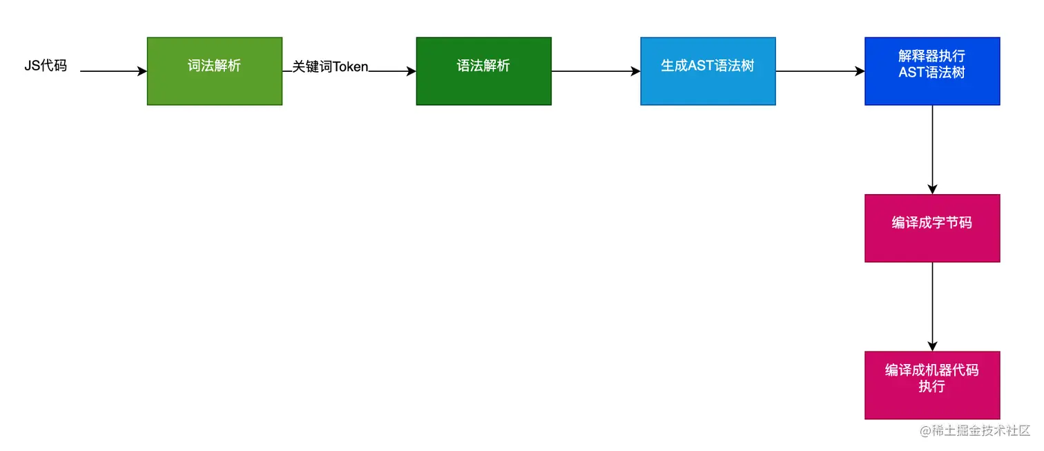
因此,我们了解JS引擎在浏览器中的主要作用就是,解析JS代码、并运行代码,那么它是怎么做到的呢?
如同我们人一样去认识一门语言,电脑也一样,当我们写了一行代码,JS引擎要识别出来,它同样去分析代码,然后确定执行,主要有以下几个步骤
- 词法分析,主要是分词(tokenize), 将JS代码比较关键词(如function、const、let等),拆出来放到解析器里
- 语法分析,主要是解析(parse),主要用了预解析器和解析器
- 预解析器会判断哪些代码需要立即执行,哪些嗲吗不需要立即执行,需要立即执行的代码才会放到解析器里去解析
- 解析器,从词法分析获取关键词做标记,将代码生成一个抽象语法树,也叫AST语法树
- 生成AST语法树,AST语法树由解析器生成后,将会传递给到解释器
- 生成字节码,主要由解释器将AST语法树编译成字节码
- 执行代码,将字节码转成机器代码,以更快的速度在电脑中执行

所以我们要模拟JS引擎要实现功能主要有以下几块
- 分词器,将JS关键词进行标记
- 解析器,生成AST语法树
- 解释器,执行AST语法树
# 词法分析
将源代码分解并组织成一组有意义的单词,这一过程即为词法分析(Token)
词法分析的工作就是将一个长长的字符串识别出一个个的单词,这一个个单词就是Token,具体实现效果如下
const a = 1;
// 经过词法分析会将上面拆分如下对象
[
("var": "keyword"),
("a": "identifier"),
("=": "assignment"),
("1": "literal"),
(";": "separator"),
];
如果用途来显示的话,它应该是这个样子的

根据上面的结果,那么词法分析的实践步骤应该如下
- 先分词,分词的逻辑使用正则表达式
- 先判断是否为关键词,如:运算符(+-*/=)、声明符(var、const、function)等。
- 如果是则执行拆词
- 接着遇到空格也拆词
- 遇到换行符或;也拆词
- ...还有符合条件判断也拆词
- 最终会获取到一个数组,["var", "a", "=", "1", ";"]
- 再判断该词属于哪个类型,如: var属于keyword关键字。
利用Acron做词法分析,代码如下
const acron = require('acorn');
/**
* 利用acorn库进行词法分析
* @param {*} code 代码
* @param {*} ecmaVersion ECMAScript的标准版本
* @returns
*/
const getToken = (code, ecmaVersion = '11') => {
const tokenObj = acron.tokenizer(code, {
ecmaVersion,
locations: true
});
const tokens = [];
let token = tokenObj.getToken();
console.log(token)
while (token.end !== token.start) {
tokens.push(token);
token = tokenObj.getToken();
}
return tokens;
}
getToken(`const a= 1+1;`); // 最终输出Token数组
// 输出如下对象
[ {
"type": { // 关键词Token所属类型
"label": "const", // 解析到的关键词所属的类型 为const
"keyword": "const", // 关键字
...
},
"value": "const", // 解析到的 关键词Token
"start": 0, // 关键词的开始位置
"end": 5 // 关键词的结束位置 下一个位置是空白符
}, ...]
# 语法解析
将词法分析阶段生成的Token转换为抽象语法树(Abstract Syntax Tree),这一过程称之为语法解析(Parsing)
简单来说,就是利用Token标示符去生成AST语法树
# 语法树
在语法解析前,我们需要对AST语法树有一个认知,即是:什么是AST语法树
:::tips 抽象语法树(Abstract Syntax Tree),简称AST,它是源代码语法结构的一种抽象表示。它以树状的形式表现编程语言的语法结构,树上的每个节点都表示源代码中的一种结构 ::: 用比较容易理解的话,用一个树形结构去描述我们源代码,从而能让机器能更好识别我们所想要实现的功能
目前市面上Javascript语言的AST语法树结构基本上都遵循ESTree语法树规范 (opens new window)
这里说明一下ESTree语法树规范的起源,能让我们更容易理解语法解析的过程: :::tips 使用不同工具构建的语法树可能会有不同的结构,如果大家都遵从同样的规范,那么相关联的生态链工具的开发更为轻松、明细。很早之前,FireFox浏览器所使用的Javascript引擎SpiderMonkey曾经提供了一个Javascript API,是的开发者可以直接调用SpiderMonkey的Javaascript的分析器。这个 API 所描述的 JavaScript 抽象语法树格式渐渐流行起来,如今成为 JavaScript AST 的通用描述。ESTree语法树规范 正是在此基础上建立起来的,它现在是社区对 JavaScript 抽象语法树构建时采用最广泛的规则,可以认为是社区推动的事实标准。众多基础设施开发者一起维护着这个规范,包括 Dave Herman(Mozilla 研究中心的首席研究员和策略总监)、 Nicholas C. Zakas(ESLint 的作者)、Ingvar Stepanyan(Acorn 的作者)、Mike Sherov 与 Ariya Hidayat(Esprima 的作者)以及 Babel.js 团队等。
ESTree语法树规范 的初始版本是基于 ES5 的[2],后续的 ES6/ES7/ES8 等版本的规范,都只针对新增语言特性提出。 ::: ESTree语法树规范 (opens new window)基于ECMAScript标准去描述不同标准的AST树结构,具体如下
// 节点对象 下面这个版本属于ES2015的规范
interface Node {
type: string;
loc: SourceLocation | null;
}
extend interface Program {
sourceType: "script" | "module";
body: [ Statement | ImportOrExportDeclaration ];
}
interface IfStatement <: Statement { // <: 标识前者是后者的子集 即是继承的关系
type: "IfStatement";
test: Expression;
consequent: Statement;
alternate: Statement | null;
}
因此了解JS的AST语法树结构,需要对ESTree规范有了解,它分别定义不同类型节点的数据结构,拿几种常见的做一下介绍,具体如下所示:
Program,一个完整的程序源码树,就是树的根节点,因此也属于Node类型
Node,语法树的基础节点
- Function,函数声明或表达式,继承节点Node
- Statement,代码内容,标识任何声明,继承节点Node -Declaration 声明节点
- Expression, 表达式,标识任何声明,继承节点Node -Pattern,解构绑定和赋值节点,继承节点Node
Identifier,标识符,如:变量名、函数名
Literal,字面量,对应Javascript,就是基本值,例如布尔值true,数字200、字符串'this is a string'
一个AST语法的组成结构大概如下
Program
|-- body: Node[] // 代码主体
| |-- Function // 函数声明
| |-- Statement // 代码内容
| |-- Declaration // 变量声明
| |-- Expression // 表达式
| |-- Literal
| |-- Identifier
还需要解答一个问题,就是在AST语法树中,如何判断一个节点的完整性呢?
按照ESTree的规范:遇到一个空节点(比如:换行/分号/结构体结束符}]等),则拆成一个完整的节点。
# 实现原理
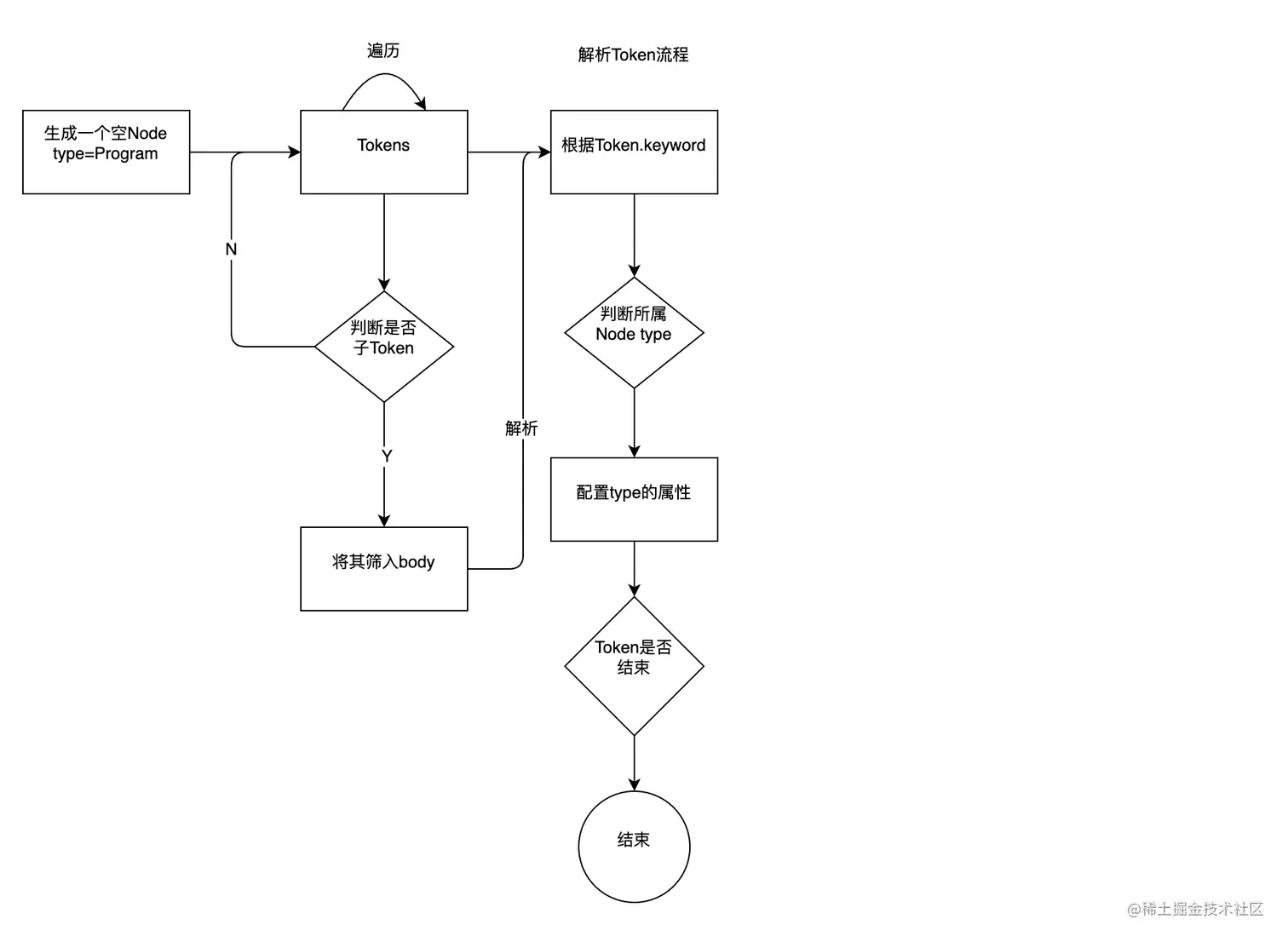
弄明白AST语法树的数据结构,接下来就是如何将之前词法分析的Token数组解析成语法树结构,解析流程图(Acron.js实现)如下:

利用Acron做发育解析,代码如下
const code = `function sum(a, b){return a + b;};const a = sum(1,2)`;
const acron = require('acorn');
console.log(acron.parse(code));
最终得到结构如下:
Node {
type: 'Program',
start: 0,
end: 53,
body:
[ Node {
type: 'FunctionDeclaration',
start: 0,
end: 31,
id: [Node],
expression: false,
generator: false,
async: false,
params: [Array],
body: [Node] },
Node { type: 'EmptyStatement', start: 31, end: 32 },
Node {
type: 'VariableDeclaration',
start: 33,
end: 53,
declarations: [Array],
kind: 'const' } ],
sourceType: 'script' }
# 解释器
解释器,就是遍历AST语法树,然后根据Node节点类型,去执行或计算每个节点
这里实现一个JS解释器,需要对AST语法树Node节点每个类型做区分判断,主要有以下几种
- 变量
- 作用域以及作用域链
- 条件判断
- For循环,其中的break和continue
- 函数部分Function
- 生成器Generator
- 异步Async
因此我们需要几个类去保存相关的值
- Scope,作用域类,作用域内的值以及作用域链(当前作用域可以找到父级作用域链)
- Visitor,AST树Node节点处理类,里面有函数 visitiNode(node, scope),用来处理对应node类型,其中VISITOR是所有类型函数的Map对象,用来快速查询
- Variable,变量存储类,用来存储变量类型和值
/**
* 遍历AST语法树,并执行对应的处理函数
* @param node
* @param scope
*/
visitNode(node, scope) {
const { type } = node;
if(VISITOR[type]) {
return VISITOR[type]({ node, scope, content: this });
}
return undefined;
}
# 变量和作用域
在JavaScript中,对变量的生命通常是绑定在作用域中的,而作用域分为以下几种:
- 全局作用域,全局作用域中仅存在一处,即为最上级的环境
- 函数作用域,函数存在并执行时,内存存储函数作用域
- 块级作用域,每个block块{}都可产生作用域,如if for while 等
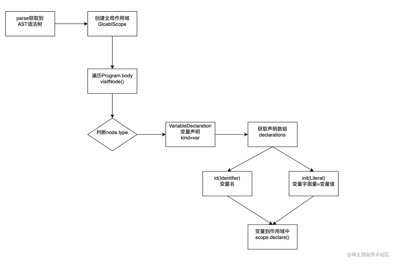
我们举个例子,以var a = 1;为例,我们需要哪些代码,才能实现从AST树解析,将变量a被声明在全局变量作用域中,具体步骤如下图

这里实现一个作用域Scope类,参考代码如下
class Scope {
/**
*
* @param {*} type
* @param {*} parent
*/
constructor(type, parent) {
this.parent = parent || null; // 父级作用域
this.type = type; // 作用域类型 Global, Function, Block
this.targetScope = new Map(); // 当前作用域
}
/**
* 变量声明方法,变量已定义则抛出语法错误异常
* @param {*} kind 变量类型
* @param {*} rawName 变量名
* @param {*} value 变量值
* @returns
*/
declare(kind, rawName, value) {
this.targetScope.set(rawName, value);
}
}
# 上下文This
上下文的this对象其实指的就是当前作用域,然而我们了解过JS中的this是可以改变的,如:
- call()、bind()、apply()等函数,当执行到相关函数的时候,需要将传递进来的scope的替换成当前的scope
- ES6中的剪头函数等,this指向上一级
# 其他类型解释
# 条件判断
IfStatement,里面有属性: test为判断条件,consequent为条件成立时执行的语句,alternate为条件不成立时执行的语句,参考代码如下
// visitNode会执行AST语法树节点函数
const { test, consequent, alternate } = node;
const testValue = visitNode(test, scope);
if (testValue) {
if(consequent){
visitNode(consequent, scope);
}
} else {
if(alternate){
visitNode(alternate, scope);
}
}
其他部分逻辑就不会在这里一一描述,具体Node类型都有自己的判断逻辑,因此想要了解完整逻辑,可以到完整源码里查看,注解都十分清晰。
完整源码地址在:github.com/qiubohong/q… (opens new window)
# 总结
本文涉及的东西有点多,花了好几天时间才弄明白,因此有些知识点在这里做一下小总结:
JS引擎是有三部分组成的,分别是:词法分析,语法解析和解释器
词法解析和语法解析,最终的目标是生成符合ESTree规范的AST语法树
解释器的作用就是依据AST语法树去执行相关逻辑,输出所需要的最终结果
- 比较重要的部分在于变量、作用域和作用域链的实现
- 其他部分则是依据对应ECMAScript 规范实现对应逻辑皆可