# 介绍
# 出现的原因
前后端开发到测试到生产的过程中,经常会遇到一个问题,明明我在本地跑没问题,为什么到测试环境或者生产环境就报错了了呢,常常这是因为开发、测试、生产的环境与配置不同导致的。
折腾过环境配置的人都明白其中麻烦,换一台系统、虚拟机、机器,就又要重来一次,费力费时。由于环境和配置的原因,各种奇奇怪怪因为环境和配置的 Bug,总是像打地鼠游戏里面的地鼠一样不断冒出来 🐹

Docker对这个问题给出了一个很好地解决方案,通过镜像将除了系统之外所需要的系统环境由下而上打包,达到服务跨平台的无缝运作。也就是说,安装的时候,把特定的环境一模一样的搬过来,从而解决[在我的电脑上能跑,在xx环境就跑步了]的情况
另外一个重要的原因,就是轻量,基于容器的虚拟化,Docker的镜像仅包含业务运行所需的runtime环境 ,一个CentOS/Ubuntu基础镜像仅170M,因为轻量一个宿主机可以轻松安装数百个容器。
# 是什么?
Docker是基于GO语言实现的云开源项目,从2013年发布到现在一直广受关注。Docker可以让你像使用集装箱一样快速的组合成应用,并且可以像运输标准集装箱一样,尽可能的屏蔽代码层面的差异。它将应用程序与该程序的依赖,打包在一个文件里面。运行这个文件,就会生成一个虚拟容器
程序在这个虚拟容器里运行,就好像在真实的物理机上运行一样。有了Docker,就不用担心环境问题了
# 安装与配置
# Mac下安装
直接使用Homebrew Cask来安装,Mac下
# Homebrew 安装
$ braw cask install docker
既可,安装完输入命令,直接报错
$ docker
zsh:command not found: docker
遇到这个报错别担心,安装完之后要在应用列表里双击Docker应用,输入密码之后就可以使用这个命令了
# CentOS下安装
Docker 要求 CentOS 版本必须在 6.5 及以上才可以安装
# 安装
$ sudo yum install yum-utils device-mapper-persistent-data lvm2
$ sudo yum-config-manager --add-repo https://download.docker.com/linux/centos/docker-ce.repo
$ sudo yum install docker-ce
# 开启 Docke
$ sudo systemctl start docke
在 Windows 上可以直接下载安装包来安装,或者 Mac 上不使用 Homebrew 也可以去官网直接下载安装包来安装,百度一下到处都是安装方法,其他的就不用多说。
# 简单配置并跑起来
# 配置镜像加速
在MacOS 的Docker配置 Perferences -> Docker Engine 或者 Windows 的 Settings->Deamon 中的JSON中增加一项 registry -> mirrors 如下

配置完之后再命令行中 docker info 就可以查看到我们配置的镜像加速地址了
➜ ~ sudo docker info
...
Registry Mirrors:
https://reg-mirror.qiniu.com/
http://hub-mirror.c.163.com/
https://registry.docker-cn.com/
...
如果你的系统的Docker没有客户端,比如CentOS中,可以直接修改 deamon 配置文件
# 修改/创建 docker的 deamon 配置文件
$ sudo vi /etc/docker/daemon.json
# 修改为如下配置
{
"experimental": false,
"debug": true,
"registry-mirrors": [
"https://reg-mirror.qiniu.com",
"http://hub-mirror.c.163.com",
"https://registry.docker-cn.com"
]
}
# 修改完 :wq 重启
$ sudo systemctl restart docker
# Hello World!
然后就可以快乐跑起来我们第一个Docker指令Hello World 了

Good start !🎉
# 镜像 & 容器 & 仓库
镜像 和 容器的关系就像类和类的实例,一个镜像可以同时跑多个容器,单个容器实例有可以创建新的镜像。如下图

下面解释一下这个图里面出现的元素
| 概念 | 说明 |
|---|---|
| Docker镜像Images | 用于创建Docker容器的只读模版,比如Ubuntu 16.04系统、Nginx1.16.0等,是一个特殊的文件系统,包括容器运行时需要的程序、库、资源、参数等,但不包括任何动态数据,内容在构建后也不会被改变,一个镜像可以创建多个容器 |
| Docker容器 Container | 容器是独立运行、相互隔离的一个或一组应用,是镜像创建的运行实例,实质是进程,可以看作为一个简易版的Linux环境 + 运行在其中的应用程序 |
| Docker 客户端Client | 客户端通过命令行或其他工具使用Docker SDK(https://docs.docker.com/develop/sdk/)与Docker的守护进程通信 |
| Docker 主机Host | 一个物理或虚拟的机器用于执行Docker 守护进程和容器 |
| Docker 仓库 Repository | 集中存放镜像文件的地方,分为公有仓库和私有仓库 |
| Docker 注册服务器 Registry | 是一个集中存储、分发镜像的服务,官方的叫 Docker Hub。一个 Docker Registry 中可包含多个仓库,每个仓库可以包含多个标签 Tag 的镜像,不同的标签对应不同的版本 |
| Docker Machine | Docker Machine 是一个简化 Docker 安装的命令行工具,通过一个简单的命令行即可在相应的平台上安装Docker,比如 VirtualBox、 Digital Ocean、Microsoft Azure |
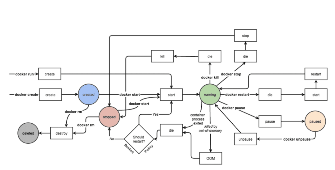
容器的生命周期图示

<span style="color: red'>容器的五个核心状态,也就是图中色块表示的: Created、Running、Paused、Stopped、Deleted
- Created: 容器已经被创建,容器所需的相关资源已经准备就绪,但容器中的程序还未处于运行状态
- Running: 容器正在运行,也就是容器中的应用正在运行
- Paused: 容器已暂停,表示容器中的所有程序都处于暂停(不是停止)状态
- Stopped: 容器处于停止状态,占用的资源和沙盒环境都依然存在,只是容器中的应用程序均已停止
- Deleted: 容器已删除,相关占用的资源及粗出在Docker中的管理信息也都已释放和移除
# 基本使用
# 操作命令
# 开启 Docker 开机自启动
$ sudo systemctl enable docker
# 关闭 Docker 开启自启动
$ sudo systemctl disable docker
# 镜像命令
# 去下载镜像,先从本地找,没有去镜像,最后没有去hub 标签不写默认为 lastest
$ docker pull [镜像名]:[标签Tag]
# 列出本机的所有image文件,-a 显示本地所有镜像(包括中间镜像), -q 只显示镜像id, --digests显示镜像的摘要信息
$ docker image ls
$ docker images
# 删除image, -f 强制删除镜像
$ docker rmi [镜像名]:[:标签Tag]
$ docker rmi [镜像名]:[:标签Tag] [镜像名2]:[:标签Tag]
$ docker rmi $(docker ps -a -q) #删除全部 后面是子命令
# 查询镜像名称,--no-trunc 显示完整的镜像描述,--filter=starts=30 列出start不少于指定值的镜像 --filter=is-automated=true 列出自动构建类型的镜像
$ docker search [关键字]
# 下载镜像,标签tag不写默认为 lastest,也可以自己加上比如:3.2.0
$ docker pull [镜像名]:[:标签tag]
# 容器命令
# 列出本机正在运行的容器, -a 累出本机所有容器包括终止运行的容器, -q 静默模式只显示容器编号, -l 显示最近创建的容器
$ docker container ls # 等价于下面这个命令
$ docker ps
# 新建并重启容器
$ docker run [options] [容器名]
# docker run -p 3002:80 -d mynginx 例子
# 启动容器
$ docker start [容器ID]/[容器Names]
# docker start ac7410808406 例子
# 重启容器
$ docker restart [容器ID]/[容器Names]
# 终止容器运行
$ docker kill [容器ID]; # 强行终止,相当于向容器里面的主进程发出 SIGKILL 信号,那些正在进行中的操作会全部丢失
$ docker kill $(docker ps -a -q) # 强行终止所有容器
$ docker stop [容器ID] # 从容终止,相当于向容器里面的主进程发出SIGTERM信号,,然后过一段时间再发出 SIGKILL 信号
$ docker stop $(docker ps -a -q) # 终止所有容器
# 止运行的容器文件,依然会占据硬盘空间,可以使用 docker container rm 命令删除,-f 强制删除可以删除正在运行的容器
$ docker rm [容器ID]
$ docker rm `docker ps -aq` # 删除所有已经停止的容器,因为没有停止的rm删不了需要加-f
# 查看容器的输出,-t加入时间戳,-f跟随最近日志打印,--tail数字显示最后多少条,如果docker run时,没有使用-it,就要用这个命令查看输出
$ docker logs [容器ID]
# 查看容器进程信息
$ docker stop [容器ID]/[容器Names]
$ docker prot [容器ID]/[容器Names]
# 退出容器
$ exit # 容器退出
ctrl + p + q # 容器退出,快捷键
进入容器
$ docker attach [容器ID] # 退出容器时会让容器停止,本机的输入直接输到容器中
$ docker exec -it [容器ID] # 退出容器时不会让容器停止,在已运行的容器中执行命令,不创建和启动新的容器
# 设置容器在docker启动时自动启动
$ docker container update --restart=always [容器名字]
这里要特别说一下 docker run 的options, 因为最常用
- --name 为容器指定一个名称
- -d 容器启动后进入后台,并返回容器ID,即启动守护式容器;
- -P 随机端口映射
- -p 80:8080 将本地的80端口映射到容器的8080端口;
- bash 容器启动以后,内部第一个执行的命令。这里启动bash,保证用户可以使用Shell
- -i 以交互模式运行容器,通常与-t同时使用;
- -t 为容器重新分配一个伪输入中断,容器的Shell会映射到当前的Shell,然后在本机窗口输入的命令,就会传入容器,通常与-i同时使用
- --rm 在容器终止运行后自动删除容器文件
- --restart=always 设置容器自启动
- -v /xxx:/yyy 映射命令,把本机的xx目录映射到容器中的yyy目录,也就是说改变本机的xxx目录下的内容,容器yyy目录中的内容也会改变;
比如我在CentOS下跑起来一个CentOS的 Docker容器
# 下载
$ docker pull centos
# 在上面下载的 centos 镜像基础上,新建一个容器名为 mycentos0901 的 centos 实例,并进入这个容器的 bash
$ docker run -it --name mycentos0901 0d120b6ccaa8
[root@169c9fffeecd /] # 进入容器,下面输入命令,注意这里 root 后面的一串 ID
$ ls # 可以看到centos的根目录文件列表
$ docker # bash: docker: command not found 这个容器没有安装docke
是不是很神奇,我们可以在一开始的 CentOS 下面执行 docker ps 来查看容器列表:

你会发现上面那个 ID,正是下面列表中跑起来的这个容器的 ID,镜像的 ID 也是我们前面 pull 下来的 CentOS 镜像 ID,名字也是我们起的 mycentos0901。
如果 docker run 之后报 Conflict. The container name "xxxx" is already in use by container 就直接运行 docker rm $(docker ps -a -q) 删除已停止的容器,或者精确删除 docker rm [containerID] 也可以,就可以了。
# 几个常见场景的命令使用
守护式启动容器
使用centos以后台模式启动一个容器 docker run -d --name mycentos0903 0d120b6ccaa8, 启动之后 docker ps -a 查看,发现容器并不在运行中,这是因为Docker的运行机制:Docker 容器后台运行,必须有一个前台进程。
容器运行的命令如果不是那些一直挂起的命令,比如top、tail,运行结束会自动退出。所以为了让容器持续在后台运行,那么需要将运行的程序以前台进程的形式运行。
比如这里在后台运行一个命令,这个命令一直在打印 docker run -d centos /bin/sh -c "while true; do echo hello zzyy; sleep 2; done",ranhou women logs查看一下
![logs][./images/6.png]
退出容器后对容器操作
退出容器后可以通过 exec 方法对正在运行的容器进行操作

在容器中拷贝文件到外部
拷贝文件使用 cp 命令
$ docker cp [容器ID]/[容器Names]:[要拷贝的文件目录] [本地目录] # 容器文件拷贝到本机 $ docker cp [本机目录] [容器ID]/[容器Names]:[要拷贝的文件目录] # 本机文件拷贝到容器cp 不仅能把容器中的文件/文件夹拷贝到本机,也可以把本机中的文件/文件夹拷贝到容器。
演示一下,这里先到容器里面创建一个无聊的文件xixi.txt,然后拷贝到本机

使用的时候,我们可以拷贝配置、日志等文件到本地
# 安装MySQL
# 搜索镜像
$ docker search mysql
# 下载镜像,实测没配置镜像加速的时候会比较慢,配置了好一些
$ docker pull mysql
# 查看镜像
$ docker images
# 创建并运行容器
$ docker run -d -p 3307:3306 -e MYSQL_ROOT_PASSWORD=888888 -v /Users/sherlocked93/Personal/configs/mysql.d:/etc/mysql/conf.d --name localhost-mysql mysql
稍微解释以下上面的参数
- -p 3307:3306 将本机的3307端口映射到mysql容器的3306端口,根据需要自行更改
- -e MYSQL_ROOT_PASSWORD=≶string> 设置远程登陆的root用户密码
- --name <string> 可选,设置容器别名
- -v xxx/mysql.d:/etc/mysql/conf.d 将本机目录下设置文件夹映射到容器的/etc/mysql/conf.d
- -v xxx/logs:/lons 将本地指定目录下的logs目录挂载到容器的/logs
- -v xxx/data:/var/lib/mysql 将本机指定目录下的data目录挂载到容器的/var/lib/mysql
运行截图
然后去Navicat中就可以连接到MYsql了。
这也太爽了!真的是几行命令就装好了啊,比之前真实快乐多了
# 安装 Nginx
Nginx的安装与其他类似,如果你还不想Nginx如何使用,可以参考Nginx从入门到实践,万字详解 (opens new window)这篇文章,看完基本就了解如何使用和配置了。
# 搜索/下载镜像
$ docker search nginx
$ docker pull nginx

然后创建一个临时的容器,目的是把默认配置拷贝到本机,我这里把配置文件放到/mnt 目录下,主要是三个配置文件夹
- /etc/nginx 放置Nginx配置文件
- /var/log/nginx 放置Nginx日志文件
- /usr/share/nginx/html/ 放置Nginx前端静态文件都放在这个文件夹;
分别把这几个目录都拷贝到本机的/mnt文件夹下的nginx、nginx_logs、html文件夹
刚刚创建的临时容器没用了 docker rm -f [临时容器ID] 把临时容器干掉,然后 docker run 重新创建Nginx 容器
$ docker run -d --name localhost-nginx -p 8082:80 \
-v /mnt/nginx:/etc/nginx \
-v /mnt/nginx_logs:/var/log/nginx \
-v /mnt/html:/usr/share/nginx/html \
--privileged=true nginx
--privileged=true 表示容器内部对挂载的目录拥有读写等权限
其他配置刚刚上面已经讲过

然后再你自己浏览器上就可以访问了,如果是云服务器,记得开放对应端口
# 安装 Easy Mock
因为Easy Mock依赖Redis和MongoDB,因此本地环境使用docker-compose来搭建Easy Mock应该算是最贱实践了
# 安装docker-compose
官方文档:https://docs.docker.com/compose/install/
首先你得确定拥有 docker 环境,如果你是 Windows / Mac 用户,那么安装客户端,就会自带 docker-compose 了。
因为本次我们是在云服务器 CentOS7.6 上搭建,所以我们需要自行安装 docker-compose,运行如下命令,下载当前稳定版本的 docker-compose
$ sudo curl -L "https://github.com/docker/compose/releases/download/1.24.1/docker-compose-$(uname -s)-$(uname -m)" -o /usr/local/bin/docker-compose
修改文件权限为可执行文件
$ sudo chmod +x /usr/local/bin/docker-compose
验证是否安装成功
$ docker-compose version
# 编写docker-compose.yml配置文件
可以参考官方文件给出的部署文件,也可以参考我下面的配置过程。
首先新建文件 docker-compose.yml 并将下面docker-compose文件内容复制进入 docker-compose.yml,然后将内容中注释位置替换为自己需要的本地地址
version: '3'
services:
mongodb:
image:mongo:3.4.1
volumes:
# /apps/easy-mock/data/db 是数据库文件存放地址,根据需要修改为本地地址
-'/apps/easy-mock/data/db:/data/db'
networks:
-easy-mock
restart:always
redis:
image:redis:4.0.6
command:redis-server--appendonlyyes
volumes:
# /apps/easy-mock/data/redis 是 redis 数据文件存放地址,根据需要修改为本地地址
-'/apps/easy-mock/data/redis:/data'
networks:
-easy-mock
restart:always
web:
image:easymock/easymock:1.6.0
# easy-mock 官方给出的文件,这里是 npm start,这里修改为 npm run dev
command:/bin/bash-c"npm run dev:server"
ports:
-7300:7300# 改为你自己期望的映射
volumes:
# 日志地址,根据需要修改为本地地址
-'/apps/easy-mock/logs:/home/easy-mock/easy-mock/logs'
networks:
-easy-mock
restart:always
networks:
easy-mock:
# 启动Easy-mock
在docker-compose文件目录下,运行如下命令
$ docker-compose up -d
如果遇到easymock docker 实例报文件权限错误
Error: EACCES:permission denied...
要在项目根目录执行以下命令
$ chmod 777 /yourfile/logs
然后就可以通过浏览器上的 你的域名.com:7300 访问到 easy-mock 了!
如果你觉得域名后面跟着端口号挺难看的,你可以通过配置 Nginx 的二级域名来访问你部署的 easy-mock,配置二级域名的方法参见 这篇文章 (opens new window)
# 可视化管理
关于可视化查询工具,这里就简单推介一个LazyDocker,由于是在终端运行的,而且支持键盘操作和鼠标点击,就挺骚气的,有了这个一些查询语句就可以少打几次了

安装比较简单,运行下面命令
$ docker run --rm -it -v \
/var/run/docker.sock:/var/run/docker.sock \
-v ~/.config/lazydocker:/.config/jesseduffield/lazydocker \
lazyteam/lazydocke
可以设置一个终端的alias
$ alias lzd='docker run --rm -it -v /var/run/docker.sock:/var/run/docker.sock -v ~/.config/lazydocker:/.config/jesseduffield/lazydocker lazyteam/lazydocker'
然后 你在终端输入 lzd 就可以浏览你的镜像、容器、日志、配置、状态等等内容了
# 结语
由于在下目前使用 Docker 的主要场景是 MySQL、Nginx 之类工具的安装,所以本文所介绍的内容也大多属于这个场景。
# 资料
docker+Jenkins+nginx实现前端自动部署详细教程 (opens new window)
使用Docker Compose、Nginx、SSH和Github Actions实现前端自动化部署测试机 (opens new window)